こんにちは皆さん、量子コンピュータシリーズ第2弾です。
前回は量子コンピュータの概要について見ました。
-

量子コンピュータ入門:基礎から始める量子コンピューティングの世界
今回から量子コンピュータ関連のシリーズを連載していきます。 このシリーズでは数回にわたって、量子コンピュータの基礎的な部分や美味しい部分を解説していきます。 来る量子コンピュータ時代に向けて私と一緒に ...
続きを見る
今回の記事では、より詳しく量子コンピュータを理解するために必要な最小限の数学と量子論を学んでいこうと思います。
ターゲットは線形代数は知ってるけど量子論についてはあんまり・・・という方。
目標は量子状態の変化や、固有状態が観測される確率を自分で計算できるようになることです。
それでは早速始めましょう。
前提知識
・学部1年生レベルの線形代数
・高校物理
備考
このシリーズでは量子論を確率的に解釈する立場を採用します。理由は確率解釈と情報理論との相性が良いためです。
また量子系の状態の表現として状態ベクトルというものを用いることにします。というのもこのシリーズでは有限次元の純粋状態のみを取り扱うことになると思うのですが、それを最も直感的に表現できると思うからです。
これらは量子コンピュータの記述において一般的なので、マスターしておけば互換性もバッチリです。
一体系の量子論
最初に言っておくと量子コンピュータというのは、物理的な操作によって系の状態を変化させ、望む確率分布を実現する装置です。
このことを理解するには量子論について学ばなければなりません。
特に今回は全ての始まりである一体系の量子論のみに着目します。
量子論の世界観を実感するためにまず実験から始めて、その後実験で見られた現象を説明するための概念を整備していくという形で進めていきましょう。
Stern-Gerlachの実験
1921-22年Stern(シュテルン), Gerlach(ゲルラッハ)らによりある実験が行われました。
この実験は確率性やその変化といった量子論の基本性質を説明するのにちょうど良いのでよく取り上げられます。
記事の都合によりStern-Gerlachの実験そのものではなく、かなり大胆にアレンジした実験について考えることにします。
準備
今から「光」について実験します。
そこで始めに光の持つ性質について確認しておきましょう。
光の性質
・エネルギー
・速度
・振動数
・振動の方向
・位相
ざっと実験に関わるものだけ列挙しました。
以下の実験でこれらの性質を変化させたときの光の振る舞いを調べる訳です。
ただし速さは真空中での光速に固定、振動数も任意のもので固定とします。
ついでに実験で使う装置類についても確認しておきましょう。
実験装置
![]() | レーザー:先端からエネルギー、速度、振動数、振動の方向、位相が揃った光を発射します。ここでは光のエネルギーを任意に変化させられるものとします。 |
![]() | 偏光板:光の振動方向を制限します。振動方向が偏光板の線の入っている方向と同じときはその光を通し、違うときは通しません。ここでは偏光板を通過しなかった光は弾かれるものとしましょう。 |
![]() | 位相板:特定の方向に振動する光の位相を変化させます。ここでは両矢印の方向に一律に\( 22.5 ^ \circ \)だけ遅らせるものとします。\( 22.5 ^ \circ \)というのがいかにも意味ありげですが、それについては次回説明するつもりです。 |
これで準備は整いました。実験に移っていきましょう。
実験1 レーザーを用いて光のエネルギーを変化させる実験
下図のようにレーザーから光を発射します。

この光について徐々にエネルギーを下げてゆくと、やがてこれ以上は下げられないという所まで達しました。それ以上に下げようとすると、そもそも光が発射されないのです。
どうやら光のエネルギーには最小単位があるようです。
そこでその最小単位に「光子」と名付け、単一の物質のように扱うことにします。
自然はこのように様々な所に離散性を覗かせます。
それら離散的なものを相手にした理論なので「量子」論と呼ばれているのです。
ここからは光子について実験していきましょう。
実験2 偏光板を一枚用いて光子の振る舞いを調べる実験
下図のようにレーザー⓪から\( y \)軸方向に発射した光子を、\( x - z \)平面内の偏光板①に入射させます。偏光板の線の入った方向が\( x \)軸の方向と一致している時を\( 0 ^ \circ \)とし、進行方向を見て反時計回りの方向を正の回転方向とします。偏光板を\( 180 ^ \circ \)回転させると元と同じ( \( 0 ^ \circ \equiv 180 ^ \circ \pmod { 180 ^ \circ } \) )になるので、偏光板の回転角\( \theta \)は\( 0 ^ \circ \leq \theta < 180 ^ \circ \)としておきましょう。
この操作を角度を固定して複数回繰り返しました。

発射された光子は全て同じ方向に振動しているので、その方向と偏光板の方向が一致していれば全て通過するし、そうでなければ全て通過しない・・・と思いきやそうではありませんでした。
確かに光子が全て通過する角度もありましたし、全て通過しない角度もありましたが、そうでない角度のとき光子は通過するものと通過しない(弾かれる)ものに一定の割合で別れました。
図の実線の矢印は通過したものを、点線の矢印は通過しなかったものを表しています。
一つ一つの光子は全て同じ条件で発射されるのですが、実際には一つの偏光板に対して異なる二通りの振る舞いを見せたのです。
偏光について二通りの振る舞いを見せるので、この系のことを「二準位偏光系」と言います。
光子がどちらの振る舞いを見せるのかを完全に予測する方法は(少なくとも)現状知られていません。
なので光子が偏光板を通過するかしないかは、その割合から確率的に予測するしかないのです。
この確率性が量子論の特徴の一つです。
確率的に振る舞う光子に対し、偏光板を通して実際にどちらの振る舞いを見せるのかを調べる操作を「観測(測定)」と言います。
実験3 偏光板と位相板を一枚ずつ用いて光子の振る舞いを調べる実験
下図のようにレーザー⓪から発射した光子を任意の角度の位相板①に通してから、実験2のときと同じ角度\( \theta \)の偏光板②に入射させます。なお偏光板と同じく位相板も\( 0 ^ \circ \equiv 180 ^ \circ \pmod { 180 ^ \circ } \)です。
これも複数回繰り返します。

実験の結果、どのような角度の位相板に通しても光子が偏光板を通過する割合は変化しませんでした。
どうやら位相の変化は一つ一つの光子が偏光板を通過する確率に影響を与えることはないようです。
実験4 偏光板を二枚用いて光子の振る舞いを調べる実験
下図のように実験2で角度\( \theta \)の偏光板①を通過した(通過しなかった)光子を、またある角度\( \theta ' \)の偏光板②(②')にそれぞれ入射させます。
これも複数回繰り返します。

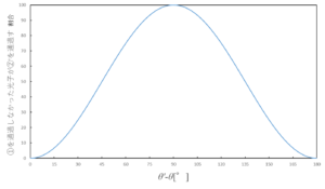
このとき\( \theta ' \)によって②(②')の偏光板を通過する光子の割合が変化しました。
\( \theta ' = \theta \)であったとき、一度①の偏光板を通過したものは、②の偏光板に入射しても\( 100 \; \% \)の割合で通過しました。
\( \theta ' = \theta + 90 ^ \circ \)であったときは逆に、①の偏光板を通過したものが②の偏光板を通過する割合は\( 0 \; \% \)でした。
\( \theta ' \)が\( \theta < \theta ' < \theta + 90 ^ \circ \)のとき、①の偏光板を通過したものが②の偏光板を通過する割合は、角度が増加するにしたがって徐々に減少して\( 0 \; \% \)に近づいていきました。
\( \theta ' \)が\( \theta + 90 ^ \circ < \theta ' < \theta + 180 ^ \circ \)のとき、①の偏光板を通過したものが②の偏光板を通過する割合は、角度が増加するにしたがって徐々に増加して\( 100 \; \% \)に近づいていきました。
プロットすると以下の通りです。

①の偏光板を通過しなかった光子が②'の偏光板を通過する割合は先ほどとは対照に以下のようになります。

一枚目の偏光板を通過した(通過しなかった)光子が二枚目の偏光板を通過する(通過しない)確率は、一枚目と二枚目の間の角度に依存するようです。
ポイント
・光にはエネルギーの最小単位があり、それを光子と呼ぶ。
・光子は偏光について二通りの振る舞いができるが、実際にどちらの振る舞いを見せるかは確率的にしかわからない。
・位相の変化は単一の光子の振る舞う確率に影響しない。
・二枚の偏光板の間の角度によって光子の振る舞いの確率は連続に変化する。
ブラケット記法
最初に量子力学で使う特殊な記法について触れておきましょう。
量子力学では複素\( n \)次元ベクトル空間\( \mathbb { C } ^ n \)内の列ベクトル\( \boldsymbol { x } \)のことを\( | \boldsymbol { x } \rangle \)と書きます。通称ケットベクトルです。
そしてこれの複素共役をとって転置した行ベクトル\( \boldsymbol { x } ^ \dagger \)のことを\( \langle \boldsymbol { x } | ( = | \boldsymbol { x } \rangle ^ \dagger ) \)と書きます。通称ブラベクトルです。
するとこれらの内積は\( \boldsymbol { x } ^ \dagger \boldsymbol { x } = | \boldsymbol { x } \rangle ^ \dagger | \boldsymbol { x } \rangle = \langle \boldsymbol { x } | \boldsymbol { x } \rangle \)と書けて、一般的な内積の記号\( \langle \boldsymbol { x } , \boldsymbol { x } \rangle \)っぽい雰囲気が出ます。
”ブラ”と”ケット”が閉じて”ブラケット”(括弧の意味)になった部分はスカラーとして扱えるのです。
そんな訳でこの記法のことをブラケット記法と言います。Dirac(ディラック)さんが考えたのでDirac記法とも言います。
単なるシャレですが、それ以上に視覚的にわかりやすいのでこの記法には慣れておくと良いでしょう。
ブラ、ケットの順に並んだ\( \langle \boldsymbol { x } | \boldsymbol { x } \rangle \)はスカラーですが、これが逆に\( | \boldsymbol { x } \rangle \langle \boldsymbol { x } | \)となってケット、ブラとなると\( n \times n \)次元の行列となります。
この部分はブラベクトル、ケットベクトルに作用する演算子の役割を果たします。
量子状態
始めに述べておきますが、以下の議論は二準位偏光系だけでなく、一般の\( N \)準位の量子系にも容易に拡張できます。
量子系は全て共通した構造を持っているのです。
なので量子コンピュータの理論を考える際には用いる量子系が何かを気にする必要はなく、その数学的な構造を理解していれば良いのです。
つまりハード方面とは独立してソフト面を発展させることができるということです。
さて、実験2より二準位偏光系において我々が考えるべき根源事象は、\( x-z \)平面内の任意の角度\( \theta \)の偏光板に対して、光子が「偏光板を通過する」ことと「偏光板を通過しない」ことです。これらを元とする標本空間を\( \Omega_\theta \)としましょう。添え字として\( \theta \)を付けたのは、偏光板の角度が変われば考える標本空間も変わるからです。
これらの根源事象、「偏光板を通過する」と「偏光板を通過しない」を数として処理したいので、それぞれに実現値\( +1 \),\( -1 \)を対応させます。確率変数の記号として\( \Pi_\theta \)、実現値の記号として\( \pi \)を使うことにしましょう。物理学ではこの確率変数のことを物理量と言い、その具体的な値として実現値を用います。
ここに確率分布\( P ( \Pi_\theta = \pi ) \)を与えれば、この系を確率空間上の存在として議論することができるようになります。

今、真の確率分布は自然によって与えられているので、後はそれを十分に近似できる具体的な写像の形が判れば物理学としては満足です。
そこで物理学者は「量子状態」なる概念を導入することにしました。
量子状態というのは、物質がある物理量について持っている確率分布の情報を、ベクトル空間上に表現したものです。
ここでベクトル空間について軽くおさらいしておきましょう。
二次元ベクトル空間\( H \)において、\( | \psi \rangle \)をその規格化された元\( ( | \langle \psi | \psi \rangle | ^ 2 = 1 ) \)とします。
\( H \)内の任意のベクトルは二つの基底の線形和で書けるので、\( | \psi \rangle \)はある正規直交基底\( | \rightarrow_\theta \rangle \), \( | \uparrow_\theta\rangle \)によって
$$ | \psi \rangle = \cos \phi_1 | \rightarrow_\theta \rangle + \cos \phi_2 | \uparrow_\theta \rangle \; ( \phi_1 + \phi_2 = 90 ^ \circ ) $$
と表されます(\( \rightarrow \), \( \uparrow \)という記号は偏光の方向をイメージしてつけたもので、それ自体に特に意味はありません。添え字の\( \theta \)は偏光板の角度ごとに考える基底が変わるということを先取りして書いてあります)。
つまり以下のような状況です。

この空間では嬉しい等式
$$ \cos^2 \phi_1 + \cos^2 \phi_2 = 1 $$
が成り立ちます。
これがなぜ嬉しいかと言うと、
\( P ( \Pi_\theta = + 1 ) + P ( \Pi_\theta = - 1 ) = 1 \)を満たす任意の\( P ( \Pi_\theta = + 1 ) \), \( P ( \Pi_\theta = - 1 ) \)に対して、\( P ( \Pi_\theta = + 1 ) = \cos^2 \phi_1 \), \( P ( \Pi_\theta = - 1 ) = \cos^2 \phi_2 \)を満たすような\( \phi_1 \), \(\phi_2 \)が存在する
からです。
つまり任意の確率分布の対応物が必ずベクトル空間\( H \)内に存在するということです。
ポイント
ある基底\( | \rightarrow_\theta \rangle \), \( | \uparrow_\theta \rangle \)を設定することにより、任意の確率分布は
$$ \begin{align}
| \psi \rangle &= \sqrt { P ( \Pi_\theta = + 1 ) } | \rightarrow_\theta \rangle + \sqrt { P ( \Pi_\theta = - 1 ) } | \uparrow_\theta \rangle \\
&= \cos \phi_1 | \rightarrow_\theta \rangle + \cos \phi_2 | \uparrow_\theta \rangle
\end{align} $$
として\( H \)の中に表現でき、そのような\( | \psi \rangle \)のことを量子状態と呼ぶ。
上で「ある基底」と言いましたが、具体的には
$$ | \psi \rangle = | \rightarrow_\theta \rangle = \sqrt { 1 } | \rightarrow_\theta \rangle \\
| \psi \rangle = | \uparrow_\theta \rangle = \sqrt { 1 } | \uparrow_\theta \rangle $$
であることからわかる通り、\( | \rightarrow_\theta \rangle \)としては\( P ( \Pi_\theta = + 1 ) = 1 \)すなわち角度\( \theta \)の偏光板を\( 100 \; \% \)通過する状態を、\( | \uparrow_\theta \rangle \)としては\( P ( \Pi_\theta = - 1 ) = 1 \)すなわち角度\( \theta \)の偏光板を\( 100 \; \% \)通過しない状態を取れば良いことがわかります。
これは古典的には、任意の光を偏光板を通過する方向とそれに直交する方向に分解することに対応しています。
以下では特に断らずとも、これらの状態を基底として用います。
観測と量子状態トモグラフィ
今から具体的に量子状態を設定していきましょう。
実験2を見てください。以下では特に\( \theta = 0 ^ \circ \)のときについて考えます。こうしても一般性は失われません。
まずは偏光板①で測定された結果から、遡ってレーザー⓪で発射された光子の量子状態を推測していきます。
レーザー⓪で射出された光子は偏光板①において\( 75 \; \% \)の割合で「偏光板を通過し」、\( 25 \; \% \)の割合で「偏光板を通過しな」かったとします。すなわち
$$ P ( \Pi = +1 ) = 0.75 \\
P ( \Pi = -1 ) = 0.25 $$
です。
実験4で見た通り、一度\( \theta = 0 ^ \circ \)の偏光板を通過した光子は何度\( \theta = 0 ^ \circ \)の偏光板に入射させても\( 100 \; \% \)通過し、逆に一度\( \theta = 0 ^ \circ \)の偏光板を通過しなかった光子は何度\( \theta = 0 ^ \circ \)の偏光板に入射させても\( 100 \; \% \)通過しません。
サイコロで例えると、いちど出目が確定すれば後は何回それを見てもその目であることは変わらないというのと同じ状況です。
なので前の節で見たように偏光板①を通過した光子は
$$ | \psi \rangle = | \rightarrow_{ 0 ^ \circ } \rangle $$

という状態に、同様に通過しなかった光子は
$$ | \psi \rangle = | \uparrow_{ 0 ^ \circ } \rangle $$

という状態になっていると考えられます。
このように観測により確定した特別な量子状態を固有状態と言います。
これらの固有状態を基底に取ることにより、先の確率分布を以下の形でベクトル空間内に表現することができます。
$$ \begin{align}
| \psi \rangle &= \sqrt { 0.75 } | \rightarrow_{ 0 ^ \circ } \rangle + \sqrt { 0.25 } | \uparrow_{ 0 ^ \circ } \rangle \\
&= \cos 30 ^ \circ | \rightarrow_{ 0 ^ \circ } \rangle + \cos 60 ^ \circ | \uparrow_{ 0 ^ \circ } \rangle
\end{align} $$

レーザー⓪で発射されたままの光子の量子状態は上の通りであったと推測できました。
このように測定結果から元の量子状態を特定する作業を「量子状態トモグラフィ」と言います。
なおこの用語は今後使わないので忘れてもらってかまいません。
今度は先ほど得た量子状態を元に、観測によって量子状態がどう変化するか時系列順で追ってみましょう。
レーザー⓪で発射された光子の量子状態
$$ \begin{align}
| \psi \rangle &= \cos 30 ^ \circ | \rightarrow_{ 0 ^ \circ } \rangle + \cos 60 ^ \circ | \uparrow_{ 0 ^ \circ } \rangle
\end{align} $$
は、偏光板①で観測されることにより、\( 75 \% \)の確率で
$$ | \psi \rangle = | \rightarrow_{ 0 ^ \circ } \rangle $$
と変化し、\( 25 \% \)の確率で
$$ | \psi \rangle = | \uparrow_{ 0 ^ \circ } \rangle $$
と変化します(下図)。

ポイント
量子状態は観測により複数ある内のいずれかの固有状態に確率的に変化する。
光子がある量子状態のとき、固有状態との近さ(角度)に応じてその状態に倒れ込みやすいというイメージが掴めたでしょうか。
情報系の方には、量子状態はコサイン類似度の二乗に応じてそれぞれの固有状態に分類されると言った方が解りやすいかもしれませんね。
このようにベクトル空間を使うことにより直感的な方法で自然の振る舞いを理解することができるのです。
余談
ちなみに観測の際に量子状態が固有状態に倒れ込むメカニズムはわかっていません。何かの作用のために倒れ込んでいるのか、或いは何の理由もなく倒れ込んでいるのか、それすらもわかりません。ですので現状取り敢えず確率的に固有状態に倒れ込むということだけを認めて、そこから先は判断を保留しているという状況です。
興味のある方は色々考えてみてください。
期待値
確率分布の話をしたので期待値についても確認しておきましょう。
一般の量子状態について物理量\( \Pi_{ 0 ^\circ } \)の期待値は
$$ \begin{align}
E [ \Pi_{ 0 ^\circ } ] &=( +1 ) P ( \Pi_{ 0 ^\circ } = + 1 ) + ( - 1 ) P ( \Pi_{ 0 ^\circ } = - 1 ) \\
&=( +1 ) \cos ^ 2 \phi_1 + ( - 1 ) \cos ^ 2 \phi_2 \\
&= ( +1 ) | \langle \rightarrow_{ 0 ^ \circ } | \psi \rangle |^2 + ( - 1 ) | \langle \uparrow_{ 0 ^ \circ } | \psi \rangle |^2 \\
&= ( +1 ) \langle \psi | \rightarrow_{ 0 ^ \circ } \rangle \langle \rightarrow_{ 0 ^ \circ } | \psi \rangle
+ ( - 1 ) \langle \psi | \uparrow_{ 0 ^ \circ } \rangle \langle \uparrow_{ 0 ^ \circ } | \psi \rangle \\
&= \langle \psi | \big\{ ( + 1 ) | \rightarrow_{ 0 ^ \circ } \rangle \langle \rightarrow_{ 0 ^ \circ } |
+ ( - 1 ) | \uparrow_{ 0 ^ \circ } \rangle \langle \uparrow_{ 0 ^ \circ } | \big\} | \psi \rangle \\
&= \langle \psi | \hat { \Pi }_{ 0 ^ \circ } | \psi \rangle
\end{align} $$
と表せます。
二行目から三行目にかけて、コサインで表されていた部分を内積の形に変換してあります。三行目から四行目にかけては、転置をとっても内積の値が変わらないことを利用しています。
また見やすいように\( \langle \psi | \), \( | \psi \rangle \)に囲まれた部分を\( \hat { \Pi }_{ 0 ^ \circ } \)として演算子にしておきました。
\( \hat { \Pi }_{ 0 ^ \circ } \)は物理量\( \Pi_{ 0 ^\circ } \)に対応しています。
\( \hat { \Pi }_{ 0 ^ \circ } \)がわかっている状況であれば、期待値から量子状態を知ることができますし(期待値は実験からいつでも得られます)、逆に任意の量子状態の期待値を予測することもできます。
実際実験2の⓪で射出された光子が①の偏光板で観測されるときの期待値は、量子状態がわかっているので
$$ \begin{align}
E [ \Pi_{ 0 ^\circ } ] &= \langle \psi | \hat { \Pi }_{ 0 ^ \circ } | \psi \rangle \\
&= ( \sqrt { 0.75 } \langle \rightarrow_{ 0 ^ \circ } | + \sqrt { 0.25 } \langle \uparrow_{ 0 ^ \circ } | ) \big\{ ( + 1 ) | \rightarrow_{ 0 ^ \circ } \rangle \langle \rightarrow_{ 0 ^ \circ } |
+ ( - 1 ) | \uparrow_{ 0 ^ \circ } \rangle \langle \uparrow_{ 0 ^ \circ } | \big\} \\
& \qquad ( \sqrt { 0.75 } | \rightarrow_{ 0 ^ \circ } \rangle + \sqrt { 0.25 } | \uparrow_{ 0 ^ \circ } \rangle ) \\
&= ( + 1 ) \times 0.75 \langle \rightarrow_{ 0 ^ \circ } | \rightarrow_{ 0 ^ \circ } \rangle \langle \rightarrow_{ 0 ^ \circ } | \rightarrow_{ 0 ^ \circ } \rangle + ( - 1 ) \times 0.25 \langle \uparrow_{ 0 ^ \circ } | \uparrow_{ 0 ^ \circ } \rangle \langle \uparrow_{ 0 ^ \circ } | \uparrow_{ 0 ^ \circ } \rangle \\
&=0.5
\end{align} $$
です。
ちゃんと表せていることがわかりますね。
また作り方から当然ではありますが、\( | \rightarrow_{ 0 ^ \circ } \rangle, | \uparrow_{ 0 ^ \circ } \rangle \)はそれぞれ\( \hat { \Pi }_{ 0 ^ \circ } \)の固有値\( + 1 \), \( - 1 \)に属する固有ベクトルです。実際、
$$ \begin{align}
\hat { \Pi }_{ 0 ^ \circ } | \rightarrow_{ 0 ^ \circ } \rangle
&= ( + 1 ) | \rightarrow_{ 0 ^ \circ } \rangle \langle \rightarrow_{ 0 ^ \circ } | \rightarrow_{ 0 ^ \circ } \rangle
+ ( - 1 ) | \uparrow_{ 0 ^ \circ } \rangle \langle \uparrow_{ 0 ^ \circ } | \rightarrow_{ 0 ^ \circ } \rangle \\
&= ( + 1 )| \rightarrow_{ 0 ^ \circ } \rangle \\
\hat { \Pi }_{ 0 ^ \circ } | \uparrow_{ 0 ^ \circ } \rangle
&= ( + 1 ) | \rightarrow_{ 0 ^ \circ } \rangle \langle \rightarrow_{ 0 ^ \circ } | \uparrow_{ 0 ^ \circ } \rangle
+ ( - 1 ) | \uparrow_{ 0 ^ \circ } \rangle \langle \uparrow_{ 0 ^ \circ } | \uparrow_{ 0 ^ \circ } \rangle \\
&= ( - 1 )| \uparrow_{ 0 ^ \circ } \rangle
\end{align} $$
であることがわかります。
\( | \rightarrow_{ 0 ^ \circ } \rangle, | \uparrow_{ 0 ^ \circ } \rangle \)はそういう意味で固有状態と呼ばれているのです。
ポイント
量子力学では任意の物理量に対応する演算子があり、その演算子には実現値を固有値とする固有状態があることを要請する。
位相
さて、ブラケット記法の節で少しだけ触れた通り量子状態の成分は実は複素数です。
なぜわざわざ実数でなく複素数であるかというと、ある固有状態に対して確率分布と同時にもう一つ表現したい情報があるからです。
それが「位相」です。
位相は古典力学におけるそれと同様に、二つ以上の量子状態が重なったときの確率分布の強め合い・弱め合いを表現するための量です。
例えば化学では複数の原子の量子状態を足し合わせて一つの分子の量子状態を表現するのですが、このときに位相の違いによって反応する確率が高くなる場所と反応する確率が低くなる場所が現れます。
実験3で見たように一つの量子状態を考えている限りあまり効いてくる場面はありませんが、位相というのは結構大事な量なのです。
なのでこれをきちんと表してやりましょう。
条件は確率分布そのものは変化させずに角度の情報を加えることです。
我々は複素空間においてそれを満足する良い方法
$$ e ^ { i \delta } = \cos \delta + i \sin \delta \; ( 0 ^ \circ \leq \delta < 360 ^ \circ ) $$
を知っています。
これをそれぞれの固有状態の項に付け加えて
$$ | \psi \rangle = e ^ { i \delta_1 } \cos \phi_1 | \rightarrow_{ 0 ^ \circ } \rangle + e ^ { i \delta_2 } \cos \phi_2 | \uparrow_{ 0 ^ \circ } \rangle $$
とすれば、
$$ | \langle \rightarrow_{ 0 ^ \circ } | \psi \rangle |^2 = | e ^ { i \delta_1 } \cos \phi_1 | ^ 2 = e ^ { - i \delta_1 } e ^ { i \delta_1 } \cos ^ 2 \phi_1 = \cos ^ 2 \phi_1 \\
| \langle \uparrow_{ 0 ^ \circ } | \psi \rangle |^2 = | e ^ { i \delta_2 } \cos \phi_2 | ^ 2 = e ^ { - i \delta_2 } e ^ { i \delta_2 } \cos ^ 2 \phi_2 = \cos ^ 2 \phi_2 $$
となって狙い通り確率分布に変化がないことがわかります。
ただし実際のところこのような絶対的な表現が使われることはほとんどありません。
$$ \begin{align}
| \psi \rangle &= e ^ { i \delta_1 } \cos \phi_1 | \rightarrow_{ 0 ^ \circ } \rangle + e ^ { i \delta_2 } \cos \phi_2 | \uparrow_{ 0 ^ \circ } \rangle \\
&= e ^ { i \delta_1 } \{ \cos \phi_1 | \rightarrow_{ 0 ^ \circ } \rangle + e ^ { i ( \delta_2 - \delta_1 ) } \cos \phi_2 | \uparrow_{ 0 ^ \circ } \rangle \}
\end{align} $$
のように一方の位相を固定して他方の位相差を見る相対的な表現の方がよく使われます。
このようにすると括りだした\( e ^ { i \delta_1 } \)は(上と同様に)確率分布に影響を及ぼさないので無視しても良く、情報を実数一次元分落とせます。
残った情報は結局、確率の規格化条件、確率分布、位相差です。
ポイント
量子状態は位相差の情報を持っており、一般に\( | \psi \rangle = \cos \phi_1 | \rightarrow_{ 0 ^ \circ } \rangle + e ^ { i \delta } \cos \phi_2 | \uparrow_{ 0 ^ \circ } \rangle \)と表せる。
実験3でやったことですが、任意の角度の位相板に通すことにより、この位相が変化します。
徒に変数を増やすのも嫌なので、ここでは位相板の角度\( \omega \)について\( \omega = \theta + 90 ^ \circ \; ( \theta = 0 ^ \circ ) \)のときだけを考えます。これは古典的には偏光板を通過する方向に直交する光にのみ位相の遅れを与えるというのに相等して、固有状態\( | \uparrow_{ 0 ^ \circ } \rangle \)方向の成分の位相を\( 22.5 ^ \circ \)だけ遅らせます。
すなわち位相差が変化して
$$ | \psi \rangle = \cos \phi_1 | \rightarrow_{ 0 ^ \circ } \rangle + e ^ { i ( \delta -22.5 ^ \circ ) } \cos \phi_2 | \uparrow_{ 0 ^ \circ } \rangle $$
となります。
ユニタリ変換
今までの節では\( \theta \)が固定されているとき(特に\( \theta = 0 ^ \circ \)としました)について色々考えました。
今からは\( \theta \)が変化するときについて考えます。
ここでも量子状態という概念が大活躍するのです。
実験4の①から②(②')の過程について見てみましょう。
①と②(②')の二つの偏光板は\( \theta \)と\( \theta ' \)なので本来はそれぞれに確率空間を考えるべきです。
ですがそれらの間、①で観測された直後の量子状態と②(②')で観測される直前の量子状態とは共通のものであると考えられます。
なのでそれを基準にして、二つの確率空間におけるそれぞれの確率分布を同じベクトル空間\( H \)の上に表現できそうです。
ここで特に\( \theta = 0 ^ \circ \), \( \theta ' = 90 ^ \circ \)としたときについて見てみましょう。
光子が①の偏光板を通過したとき、量子状態は\( | \psi \rangle = | \rightarrow_{ 0 ^ \circ } \rangle \)、すなわち以下のようになっています。

実験4で見た通り、この光子は\( \theta ' = 90 ^ \circ \)の偏光板を\( 0 \; \% \)の確率で通過します。そこで偏光板を\( 90 ^ \circ \)回転させたときの基底を、固有状態\( | \rightarrow_{ 90 ^ \circ } \rangle \), \( | \uparrow_{ 90 ^ \circ } \rangle \)に取り直すことにより、同じ量子状態は以下のように\( | \psi \rangle = | \uparrow_{ 90 ^ \circ } \rangle \)と表せます。

図では狙いがあって\( | \psi \rangle \)を\( | \uparrow_{ 90 ^ \circ } \rangle \)とは逆の方向に描いてありますが、これは\( | \uparrow_{ 90 ^ \circ } \rangle \)と同じものです。というのも量子状態の係数の符号は二乗されるため確率分布に影響せず、\( -90 ^ \circ \equiv 90 ^ \circ \pmod { 180 ^ \circ } \)として良いからです。
これらを量子状態が重なるように一つのベクトル空間上に表すと、

となります。
こうして二つの異なる確率空間におけるそれぞれの確率分布が同一のベクトル空間上に表現されました。
これを見るとすぐわかる通り、基底の組\( ( | \rightarrow_{ 90 ^ \circ } \rangle \; | \uparrow_{ 90 ^ \circ } \rangle ) \)は\( ( | \rightarrow_{ 0 ^ \circ } \rangle \; | \uparrow_{ 0 ^ \circ } \rangle ) \)を\( 90 ^ \circ \)回転させて
$$ ( | \rightarrow_{ 90 ^ \circ } \rangle \; | \uparrow_{ 90 ^ \circ } \rangle )=( | \rightarrow_{ 0 ^ \circ } \rangle \; | \uparrow_{ 0 ^ \circ } \rangle )
\begin{pmatrix}
\cos 90 ^ \circ & -\sin 90 ^ \circ \\
\sin 90 ^ \circ & \cos 90 ^ \circ
\end{pmatrix} $$
としたものになっています。
実際同じ量子状態\( | \psi \rangle = | \rightarrow_{ 0 ^ \circ } \rangle \)について、\( \theta = 0 ^ \circ \)のとき確率分布は
$$ \begin{align}
| \langle \rightarrow_{ 0 ^ \circ } | \psi \rangle | ^ 2 &= \left| \langle \rightarrow_{ 0 ^ \circ } | ( | \rightarrow_{ 0 ^ \circ } \rangle \; | \uparrow_{ 0 ^ \circ } \rangle )
\begin{pmatrix}
1 \\
0
\end{pmatrix} \right| ^ 2 \\
&= | \langle \rightarrow_{ 0 ^ \circ } | \rightarrow_{ 0 ^ \circ } \rangle | ^ 2 \\
&= 1
\end{align} $$
であったのが、\( \theta = 90 ^ \circ \)のときには
$$ \begin{align}
| \langle \rightarrow_{ 90 ^ \circ } | \psi \rangle | ^ 2 &= \left| \langle \rightarrow_{ 90 ^ \circ } | ( | \rightarrow_{ 0 ^ \circ } \rangle \; | \uparrow_{ 0 ^ \circ } \rangle )
\begin{pmatrix}
1 \\
0
\end{pmatrix} \right| ^ 2 \\
&= \left| \langle \rightarrow_{ 90 ^ \circ } | ( | \rightarrow_{ 0 ^ \circ } \rangle \; | \uparrow_{ 0 ^ \circ } \rangle )
\begin{pmatrix}
\cos { 90 ^ \circ } & -\sin { 90 ^ \circ } \\
\sin { 90 ^ \circ } & \cos { 90 ^ \circ }
\end{pmatrix}
\begin{pmatrix}
\cos { 90 ^ \circ } & -\sin { 90 ^ \circ } \\
\sin { 90 ^ \circ } & \cos { 90 ^ \circ }
\end{pmatrix} ^ { -1 }
\begin{pmatrix}
1 \\
0
\end{pmatrix} \right| ^2 \\
&= \left| \langle \rightarrow_{ 90 ^ \circ } | ( | \rightarrow_{ 90 ^ \circ } \rangle \; | \uparrow_{ 90 ^ \circ } \rangle )
\begin{pmatrix}
0 \\
-1
\end{pmatrix} \right| ^2 \\
&= | - \langle \rightarrow_{ 90 ^ \circ } | \uparrow_{ 90 ^ \circ } \rangle | ^ 2 \\
&= 0
\end{align} $$
となって実験通りです。
今基底は回転行列によって偏光板の回転角と同じく\( 90 ^ \circ \)回された訳ですが、これは偶然一致しているという訳ではなく、偏光板の回転と基底の回転は等倍で対応しています。
実際に偏光板の回転と対応するように基底を回転させていくと、実験4の図で見た確率分布を再現できます。
確認してみましょう。
まず偏光板の任意の回転\( \hat{ \theta } = \theta ' - \theta \)に対して、回転後の基底\( ( | \rightarrow_{ \theta ' } \rangle \; | \uparrow_{ \theta ' } \rangle ) \)は回転前の基底\( ( | \rightarrow_{ \theta } \rangle \; | \uparrow_{ \theta } \rangle ) \)を用いて
$$ ( | \rightarrow_{ \theta ' } \rangle \; | \uparrow_{ \theta ' } \rangle )=( | \rightarrow_{ \theta } \rangle \; | \uparrow_{ \theta } \rangle )
\begin{pmatrix}
\cos \hat{ \theta } & -\sin \hat{ \theta } \\
\sin \hat{ \theta } & \cos \hat{ \theta }
\end{pmatrix} $$
と表されます。これを用いると偏光板①を通過した光子の量子状態は
$$ \begin{align}
| \psi \rangle &= ( | \rightarrow_{ \theta } \rangle \; | \uparrow_{ \theta } \rangle )
\begin{pmatrix}
1 \\
0
\end{pmatrix} \\
&= ( | \rightarrow_{ \theta } \rangle \; | \uparrow_{ \theta } \rangle )
\begin{pmatrix}
\cos \hat{ \theta } & -\sin \hat{ \theta } \\
\sin \hat{ \theta } & \cos \hat{ \theta }
\end{pmatrix}
\begin{pmatrix}
\cos \hat{ \theta } & -\sin \hat{ \theta } \\
\sin \hat{ \theta } & \cos \hat{ \theta }
\end{pmatrix} ^ { -1 }
\begin{pmatrix}
1 \\
0
\end{pmatrix} \\
&=( | \rightarrow_{ \theta ' } \rangle \; | \uparrow_{ \theta ' } \rangle )
\begin{pmatrix}
\cos \hat{ \theta }\\
-\sin \hat{ \theta }
\end{pmatrix} \\
\end{align} $$
と表せるので、この量子状態を持つ光子が二枚目の偏光板を通過する確率は、
$$ \begin{align}
| \langle \rightarrow_{ \theta ' } | \psi \rangle | ^ 2 &= \left| \langle \rightarrow_{ \theta ' } | ( | \rightarrow_{ \theta ' } \rangle \; | \uparrow_{ \theta ' } \rangle )
\begin{pmatrix}
\cos \hat{ \theta }\\
-\sin \hat{ \theta }
\end{pmatrix} \right| ^ 2 \\
&= \left| \langle \rightarrow_{ \theta ' } | \uparrow_{ \theta ' } \rangle \cos ^ 2 \hat{ \theta } \right| ^ 2 \\
&= \cos ^ 2 \hat{ \theta }
\end{align} $$
となって確かに実験4の確率分布を再現しています。
上の量子状態は偏光板①を通過した状態\( | \rightarrow \rangle \)について考えましたが、偏光板を通過しなかった状態\( | \uparrow \rangle \)についても同様にして実験4の確率分布を再現できます。
このように偏光板を回転させるとき、変化後の物理量\( \Pi _{\theta ' } \)に対応する演算子\( \hat { \Pi }_{ \theta ' } \)は変化前の演算子\( \hat { \Pi }_\theta \)を用いて
$$ \begin{align}
\hat { \Pi }_{ \theta ' } &= ( + 1 ) | \rightarrow_{ \theta ' } \rangle \langle \rightarrow_{ \theta ' } |
+ ( - 1 ) | \uparrow_{ \theta ' } \rangle \langle \uparrow_{ \theta ' } | \\
&= ( + 1 )
\begin{pmatrix}
\cos \hat{ \theta } & -\sin \hat{ \theta } \\
\sin \hat{ \theta } & \cos \hat{ \theta }
\end{pmatrix}
| \rightarrow_{ \theta } \rangle \langle \rightarrow_{ \theta } |
\begin{pmatrix}
\cos \hat{ \theta } & -\sin \hat{ \theta } \\
\sin \hat{ \theta } & \cos \hat{ \theta }
\end{pmatrix} ^ { -1 } \\
& \qquad + ( - 1 )
\begin{pmatrix}
\cos \hat{ \theta } & -\sin \hat{ \theta } \\
\sin \hat{ \theta } & \cos \hat{ \theta }
\end{pmatrix}
| \uparrow_{ \theta } \rangle \langle \uparrow_{ \theta } |
\begin{pmatrix}
\cos \hat{ \theta } & -\sin \hat{ \theta } \\
\sin \hat{ \theta } & \cos \hat{ \theta }
\end{pmatrix} ^ { -1 } \\
&= \begin{pmatrix}
\cos \hat{ \theta } & -\sin \hat{ \theta } \\
\sin \hat{ \theta } & \cos \hat{ \theta }
\end{pmatrix}
\hat { \Pi }_{ \theta }
\begin{pmatrix}
\cos \hat{ \theta } & -\sin \hat{ \theta } \\
\sin \hat{ \theta } & \cos \hat{ \theta }
\end{pmatrix} ^ { -1 }
\end{align} $$
と表せます。
つまりある量子状態について変化前の物理量の期待値がわかっていれば、変化後の物理量についてわざわざ測定せずとも、偏光板の回転角\( \hat{ \theta } \)からその期待値を知ることができるということです。
これまで使ってきた回転行列のように大きさを変えないままベクトルを変化させる行列のことをユニタリ行列と言い、ユニタリ行列を作用させる操作をユニタリ変換と言います。ユニタリ行列は一般に\( U \)と表されます。
偏光板を\( \hat{ \theta } \)回転させる操作に対応するユニタリ行列は上で見た通り
$$ U =
\begin{pmatrix}
\cos \hat{ \theta } & -\sin \hat{ \theta } \\
\sin \hat{ \theta } & \cos \hat{ \theta }
\end{pmatrix} $$
です。回転行列の逆行列、あるいは(共役)転置行列もまた回転行列であるのでユニタリ行列です。
位相の節で見たように、位相板に通すという操作も量子状態の大きさを変化させない変換なので対応するユニタリ行列を持っていて、
$$ U =
\begin{pmatrix}
1 & 0 \\
0 & e ^ { -22.5 ^ \circ i}
\end{pmatrix} $$
です。
この大きさを変化させないという性質によって、確率の規格化条件を保った変換を表現できるのです。
一般にユニタリ行列は
$$ U U ^ { -1 } = U U ^ \dagger = I $$
という性質を持っています(というかこのように定義されています)。ある方向に回転させたものを逆方向に同じだけ回転させると元に戻るということです。
このことを念頭に置いて\( \theta = 0 ^ \circ \), \( \theta ' = 90 ^ \circ \), \( | \psi \rangle = | \rightarrow_{ 0 ^ \circ } \rangle \)とした例をもう一度見てみると、
$$ \begin{align}
| \langle \rightarrow_{ 90 ^ \circ } | \psi \rangle | ^ 2 &= \left| \langle \rightarrow_{ 90 ^ \circ } | ( | \rightarrow_{ 0 ^ \circ } \rangle \; | \uparrow_{ 0 ^ \circ } \rangle )
\begin{pmatrix}
1 \\
0
\end{pmatrix} \right| ^ 2 \\
&= \left| \langle \rightarrow_{ 0 ^ \circ } |
\begin{pmatrix}
\cos { 90 ^ \circ } & -\sin { 90 ^ \circ } \\
\sin { 90 ^ \circ } & \cos { 90 ^ \circ }
\end{pmatrix} ^ { -1 }
( | \rightarrow_{ 0 ^ \circ } \rangle \; | \uparrow_{ 0 ^ \circ } \rangle )
\begin{pmatrix}
1 \\
0
\end{pmatrix} \right| ^2 \\
&= \left| \langle \rightarrow_{ 0 ^ \circ } | ( | \rightarrow_{ 0 ^ \circ } \rangle \; | \uparrow_{ 0 ^ \circ } \rangle )
\begin{pmatrix}
0 \\
-1
\end{pmatrix} \right| ^2 \\
&= | \langle \rightarrow_{ 0 ^ \circ } | \psi ' \rangle | ^ 2
\end{align} $$
となります。
これは基底を変えずに量子状態の方を\( -90 ^ \circ \)回転させて\( | \psi ' \rangle \)にしたという見方です。
図にすると以下のように、二つの基底を重ねてそこに異なる量子状態を表現していることになります。

この見方では基底は変化しないので、以下では固定された固有状態を\( | \rightarrow \rangle \), \( | \uparrow \rangle \)としておきます。
一般に偏光板の回転角\( \hat{ \theta } \)に対して、変化後の量子状態 \( | \psi ' \rangle \)は変化前の量子状態\( | \psi \rangle \)を用いて
$$ | \psi ' \rangle =
\begin{pmatrix}
\cos \hat{ \theta } & -\sin \hat{ \theta } \\
\sin \hat{ \theta } & \cos \hat{ \theta }
\end{pmatrix} ^ { -1 }
| \psi \rangle $$
と表せます。
偏光板は\( 0 ^ \circ \) から\( 180 ^ \circ \)まで連続に変化させられるので、これによって任意の量子状態が実現できることになります。
つまり偏光板の回転によって任意の確率分布を実現できるということです。
このため物理量の期待値は
$$ \begin{align}
\langle \psi | \hat { \Pi }_{ \theta ' } | \psi \rangle
&= \langle \psi |
\begin{pmatrix}
\cos \hat{ \theta } & -\sin \hat{ \theta } \\
\sin \hat{ \theta } & \cos \hat{ \theta }
\end{pmatrix}
\hat { \Pi }_{ \theta }
\begin{pmatrix}
\cos \hat{ \theta } & -\sin \hat{ \theta } \\
\sin \hat{ \theta } & \cos \hat{ \theta }
\end{pmatrix} ^ { -1 }
| \psi \rangle \\
&=\langle \psi ' | \hat { \Pi }_{ \theta } | \psi ' \rangle
\end{align} $$
となって偏光板の角度ごとに演算子を考えずとも、任意の角度のときの演算子\( \hat { \Pi }_{ \theta } \)一つあれば良くなります。
量子コンピュータの内部ではこのように何らかの物理的な操作によって量子状態が変換され続けています。
これが「量子コンピュータという装置は量子状態にユニタリ変換を施して望む量子状態(確率分布)を実現するものである」ということの意味です。
量子系の見方について、物理的には本来基底を変換する見方の方が適当なのでしょうが、量子コンピュータ界隈では基底を固定して量子状態を変化させる見方を採用します。
なぜなら基底を固定する見方には、二つの基底\( | \rightarrow \rangle \), \( | \uparrow \rangle \)を古典ビット\( 0, 1 \)にそれぞれ対応させられるという利点があるからです。\( | \rightarrow \rangle \)を\( | 0 \rangle \)、\( | \uparrow \rangle \)を\( | 1 \rangle \)とするとより対応関係がわかり易いでしょう。
一応数学的には基底を回転させる見方も量子状態を回転させる見方も等価なものなので計算し易い方をとったのです。
物理的には地球が太陽の周りを回っているのが正しいけれども、日常的には太陽が地球の周りを回っているとみなした方が便利なのと同じ感覚ですね。
Bloch球
最後に位相まで含めた量子状態と、その変化を視覚的に表現する方法に触れておきましょう。
位相の節で見た通り量子状態は実数にして三次元分の情報、つまり確率の規格化条件・確率分布・位相差を持つ存在です。
ですのでこれは立体として紙面上に表現することができます。

確率の規格化条件は原点からの距離が\( 1 \)の球面に、確率分布は\( z \)軸と成す角度に、位相差は\( z \)軸回りの角度にそれぞれ表されています。
この球のことをBloch(ブロッホ)球と言い、この球面上の一点がある量子状態と対応しています。
球面上の特別な点には光学におけるPoincare(ポアンカレ)球との対応関係を意識して、そのイメージを借りた記号を振ってありますが、それ自体に特に意味はありません。
注意すべきことは、正規直交基底\( | \rightarrow \rangle \), \( | \uparrow \rangle \)をガバっと開いて直線状に配置してあることです。というのも先に見たように量子状態は\( 0 ^ \circ \equiv 180 ^ \circ \pmod { 180 ^ \circ } \)、つまり\( 180 ^ \circ \)の回転で元に戻るので、\( 360 ^ \circ \)の回転で元に戻る三次元立体と対応させるためにスケールを調整しないといけないからです。
ユニタリ行列はこの球面上の一点を別の一点に移します。
偏光板を回転させることにより確率分布が変化するときは\( z \)軸と成す角度が変化し、位相板を回転させることにより位相差が変化するときは\( z \)軸回りの角度が変化します。
このような変換をもたらすユニタリ行列自体は無限に存在しますが、僅か二種類のユニタリ行列さえ用意しておけばそれらを十分な回数作用させることによって、任意の精度で任意の量子状態を実現できることがわかっています。
要はその二つのユニタリ変換が万能ゲートとして機能して任意の確率分布を実現できるということです。
その辺りのことは次回pythonで量子回路をシミュレートしながら詳しくみていこうと思います。
乞うご期待!
参考文献
・堀田昌寛. "入門 現代の量子力学 量子情報・量子測定を中心として". 講談社サイエンティフィク, 2021, 第4刷
・Rieffel, E. & Polak, W. "An introduction to Quantum Computing for Non-Physicists". ACM Computing Surveys, Vol. 32, No. 3, September 2000, pp. 300 - 335




